威廉希尔williamhill(亚洲)公司 - 中文官网
欢迎访问本网站!
搜索
学校主页
Toggle navigation
首 页
部门概况
部门简介
机构设置
新闻公告
工作动态
通知公告
williamhill中文官网
教学检查
教学督导工作
信息员园地
质量简报
教学评估
专业评估
课程评估
政策法规
政策导向
规章制度
信息公开
信息公示
资料下载
业务系统
教学质量管理平台
本科教学数据采集平台
国家数据平台采集系统
师范类专业认证管理信息系统
本科教学评建办公室
首页
>
政策法规
>
规章制度
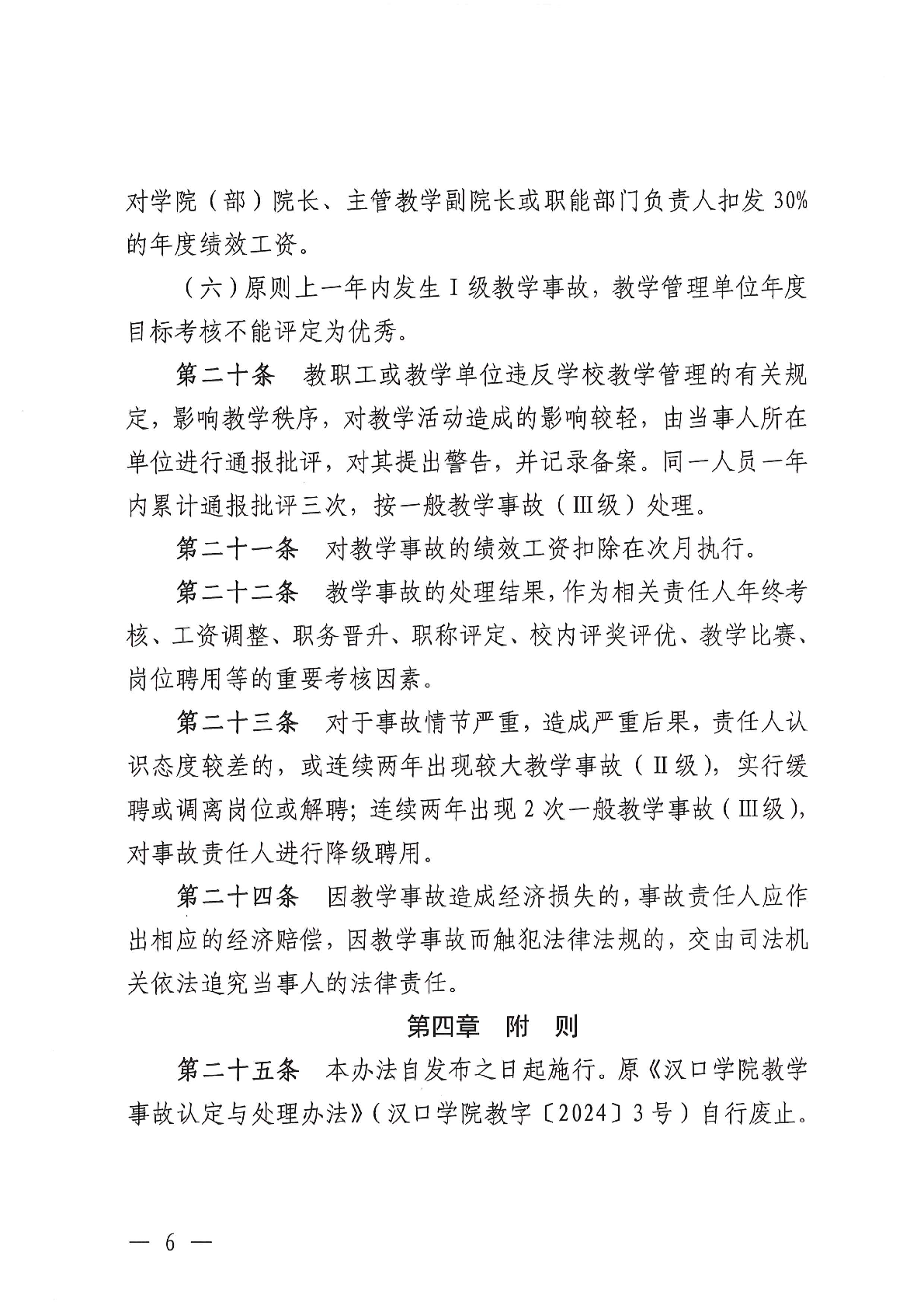
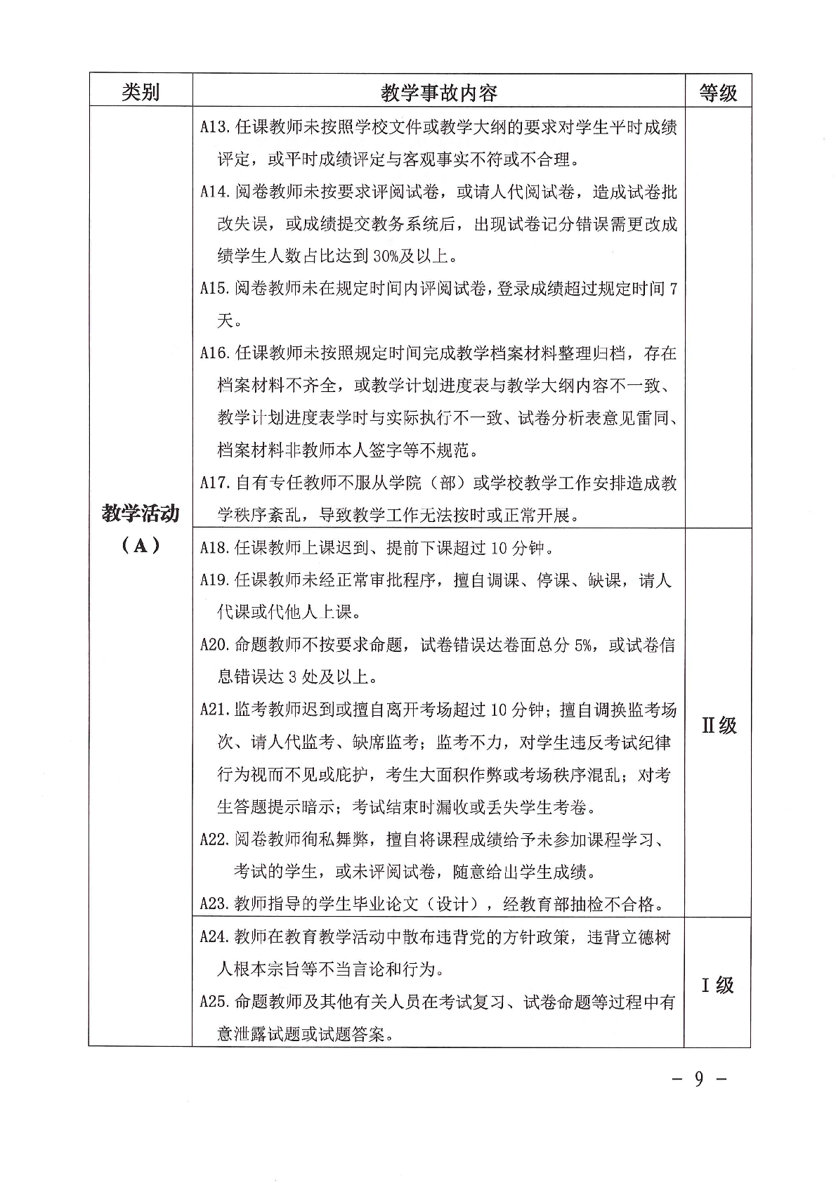
威廉希尔亚洲公司教学事故认定与处理办法(修订)
日期:2025-07-21 09:56:30 发布人:教学质量管理与评估处 浏览量:
141
操作>>
核发:
点击数:141
【
收藏本页
】
上一篇:
没有了
下一篇:
威廉希尔亚洲公司教师评学实施办法
返回首页
关闭页面
分享到
相关链接
数字校园
通知公告
信息公开
图书馆
教育基金会
学校首页